舟曲要闻

您所在的位置: 网站首页 > 新闻中心 > 舟曲要闻 > 正文

祝贺!舟曲东山转灯榜上有名

发布时间:2020-12-23 09:00:24 来源: 文化和旅游部官网 作者: 点击:

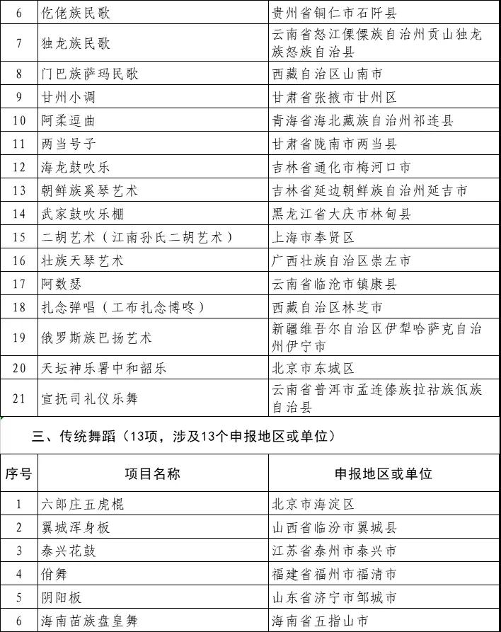
文化和旅游部关于第五批国家级非物质文化遗产代表性项目名录推荐项目名单的公示

 

 

为深入贯彻习近平新时代中国特色社会主义思想,传承弘扬中华优秀传统文化,进一步加强国家级非物质文化遗产代表性项目名录建设,根据《中华人民共和国非物质文化遗产法》,2019年,文化和旅游部开展了第五批国家级非物质文化遗产代表性项目推荐申报工作。2020年,文化和旅游部组织专家对全国31个省、自治区、直辖市和新疆生产建设兵团,香港特别行政区、澳门特别行政区,以及中央和国家机关部门推荐申报的943个项目进行了评审。之后,第五批国家级非物质文化遗产代表性项目评审委员会进行了审议,提出第五批国家级非物质文化遗产代表性项目推荐项目337项,其中,新列入198项,扩展139项。

现将第五批国家级非物质文化遗产代表性项目推荐项目名单向社会公示,公示期20个工作日,从2020年12月22日至2021年1月19日结束。公示期间,对公示对象有异议的单位或个人,均可通过信函、传真、电子邮件等书面形式向文化和旅游部非物质文化遗产司反映(信函以发送日期邮戳为准,传真、电子邮件以发送日期为准)。反映须实事求是,并提供反映问题的佐证材料。以单位名义反映的,应加盖单位公章;以个人名义反映的,应署真实姓名、工作单位、通讯地址及联系方式,以便于核实了解有关情况。

联系单位:文化和旅游部非物质文化遗产司

联系电话:010—59882827

传真:010—59881108

邮箱:fysglc2018@mct.gov.cn

通讯地址:北京市东城区朝阳门北大街10号

邮政编码:100020

特此公告。

附件:第五批国家级非物质文化遗产代表性项目名录推荐项目名单

文化和旅游部

2020年12月18日

undefined


 

 

上一条:李克强主持召开国务院常务会议 决定延续普惠小微企业贷款延期还本付息政策和信用贷款支持计划等

下一条:第六届甘肃戏剧红梅奖大赛初评结果出炉 我州创作的音乐剧《达玛花开》入围